原创:天涯补刀
来源微信公众号:君莫愁
已获转载授权
6月9日,时隔5年的欧洲议会再次迎来选举,初步选举结果显示,中右翼的欧洲人民党仍然保持领先,但极右翼政党正在欧洲议会中快速崛起,绿党和马克龙所属的复兴欧洲党团则损失惨重。法国此次将投票选出81名代表法国的欧洲议会议员。根据法国多家媒体9日晚公布的最新出口民调结果,极右翼政党国民联盟获得31.7%的选票,在法国政党中得票第一;执政党复兴党获得14.9%的选票,位居第二。德国极右翼政党德国选择党获得的席位击败了德国总理朔尔茨领导的社会民主党。美联社称,朔尔茨经历了“一个痛苦的夜晚”,因为他领导的社民党取得了有史以来最糟糕的成绩。除了德国和法国,意大利、西班牙、荷兰、比利时、奥地利的极右翼政党获得的选票都大幅上升。由意大利总理梅洛尼领导的极右翼党团在欧洲议会的席位增加了一倍多。

这个新闻非常重要,因为它意味着法德极有可能走向“闭关锁国”的道路。对于普通人来说,可能并不了解欧洲议会到底是个什么玩意?它存在的意义是什么?战国的时候,秦国非常强大,其它六个国家相对比较弱小,面临着被秦国各个击破的危险。这个时候,其它六个国家就要想着怎么不被秦国灭掉的办法了。六个国家合并成一个国家,把各国所有的军队都集中在一起,然后凭借强大的人口、财力和军力,就可以对抗秦国了。原本是六个国家,每个国家都有一个国君,而那些大臣也都是国君的亲信,与国君是“命运共同体”,一旦合并成一个国家了,那么就只能有一个国君了,让谁当这个新国家的国君呢?无论谁当这个新国家的国君,其它5个国家的统治阶级都不会同意。
每个国家的老百姓都有自己的风俗、习惯、传统等,都有自己的国家和民族认同感;另外,每个国家还有不同的货币、法律等,大家都已经习惯了。一旦合并成一个国家,这些都要变。第二,这六个国家结成盟友,共同出钱、出兵对抗秦国。这个办法是相对比较容易实现的,各国的统治阶级能接受,普通老百姓也能接受。结成盟友以后,每个国家该出多少钱?多少兵?钱归谁管?兵归谁领……这些都是问题。
这个时候,大家就想出一个办法:成立一个盟军指挥部。这个指挥部设置总指挥1人,副指挥5人:总指挥负责下达总体方针,拥有决定盟军采取进攻还是防守的权力;副指挥5人,一个负责后勤、一个负责财务、一个负责领军……这时的问题就回到了:让谁当总指挥?让谁当副指挥了?很显然,每个国家都想让自己国家的人当总指挥和副指挥。齐国说,我最富有、兵力最多,所以总指挥应该由我们定;赵国说,我们赵军战力最强,曾无数次打败匈奴,打仗我们最在行,所以总指挥应该由我们的人担任;燕国说,我们是“老贵族”,威望高,容易得到各国老百姓的拥戴,所以总指挥应该由我们的人来担任……这个时候,有人就提出一个建议:要不让我们六个人投票决定?谁得票多就谁决定?但是,还没等到投票,就出问题了:不知道谁传出来的消息,齐王偷偷找到燕王,威胁燕王,如果燕王不投自己,那么就中止和燕国的贸易;楚王偷偷找到韩王,威胁韩王,如果韩王不投自己,楚王就会对韩国发动战争,夺回有争议的领土……这个时候,有人又提出一个建议:我们按照人口比例,由老百姓投票选出代表,然后由各国代表再投票选出总指挥。比如,齐国共有1000万人,每100万人选出一个代表,那么齐国就有10个代表;楚国共有1500万人,那么就有15个代表;韩国8个……选出来的这些代表不受各国的王制衡,他们的住宿、家人、工资等全部由指挥部统一安排。由于报酬丰厚、名声好,且当选后无需看国君脸色,所以各国大量有名望的人都想获得“代表”的名额。比如,齐国的琅琊郡正好有100万人,拥有一个代表名额。于是梅长苏、蒙挚、卓青遥、霓凰郡主等人都出来竞选这个名额了。最终,梅长苏获胜,得到了这个名额。然后,这100个代表再次进行投票,最终廉颇获得了最多的选票,成为总指挥。总指挥选出来了,是不是就意味着后面没有他们什么事了呢?虽然总指挥选出来了,他拥有很多的权力,比如他可以任命5个副总,可以决定是进攻还是防守……但是,还有很多权力是没有给总指挥的,而是依旧需要这100个代表来投票决定。打仗嘛,廉颇在行,但是打仗是需要钱和兵的,给你多少钱、多少兵可不是你廉颇能决定的,而是由代表投票决定的。
欧洲议会其实就是我们上面所说的“100个代表”,它的主要职能就是:对欧盟委员会起草的法案进行投票或提出修改,而权力被限制在移民、能源、环保、交通等方面。欧洲议会共有720个议席,这个席位主要是按照人口比例分配的。其中,德国、法国、意大利分配到的席位较多,分别有96席、81席和76席,而人口较少的塞浦路斯、卢森堡和马耳他分别只有6席。
前面我们说过,秦国非常强大,有吞并六国的野心,于是六国结成了同盟。但是,在一些重要的人事任命上,各方有分歧,然后就成立了一个“盟军指挥部”,按照各国人口比例分配“代表”名额,然后由那些代表投票决定。但是,这里面也有问题:比如,对抗秦军需要钱,每个国家该出多少钱呢?赵国和韩国与秦国接壤,如果秦国想要统一天下,首先肯定是要打他们。所以,韩王和赵王就建议,每个国家拿出GDP的5%作为盟军指挥部的军费,因为各个国家出的钱越多就能让盟军越强,就能让秦国不敢轻举妄动,自己的危险也就越小。
但是,齐国和燕国就不愿意了,因为拿出GDP的5%实在是太高了,更何况齐国和燕国又不与秦国接壤,就算自己少拿点钱,盟军军费不够了,赵国和韩国面对秦军的进攻,为了防止被灭国,他们必然也要不计代价的掏钱的。于是,他们又成立一个组织,这个组织共有6个人,每个国家只有一个名额,即各国的国君。上面我们不是说了吗,对抗秦军需要钱,但是每个国家都有自己的小算盘,有的希望大家都多出点钱,有的则不想多出,于是他们六个国君就成立了一个组织,专门来决定这个事情。由于国君非常忙,于是每人就指定1名亲信作为自己的代表。6个人成立了一个组织,总得有个负责人吧,毕竟军费是需要根据形势发展进行调整的,前线吃紧的时候要增加军费,战争顺利的时候要适当减少军费,这些事情都需要研究和讨论。通过投票,韩国国君的代表当选了负责人,现在前线战事吃紧,急需增加军费,于是韩国国君的代表人就发出通知,要求其它5个国家的负责人到韩国国都新郑召开会议。
在召开会议之前,各国国君都交代自己的代表:韩国国君交代代表,建议每个国家的军费提高至GDP的5%;齐国国君交代代表,建议每个国家的军费提高至GDP的2%……每个国家都提出建议,然后交给那“100”个代表投票决定,最终楚国的建议得到通过——取了一个折中的办法,每个国家将军费提高至GDP的3%。欧盟委员会就和这个类似,共有27个成员,每个国家1名。它的主要作用是起草法令。起草的法令在得到欧洲议会的通过后,就正式成为一项法律。然后由其负责欧盟各项法律文件(指令、条例、决定)的具体贯彻执行,以及预算和项目的执行。现在大家回过头来看下,我们就很容易理解欧盟的机构了:欧盟委员会负责起草和执行法律,欧洲议会负责投票决定一项提案能否正式成为一项法律。2019年7月欧洲议会在法国斯特拉斯堡举行投票,德国国防部长冯德莱恩获得737票中的383票支持,以微弱过半优势当选欧委会主席。

因为欧洲太碎了,每个国家都太小了,身边有俄罗斯这个强敌,外部还有美国和中国这样的大国在虎视眈眈,单凭他们自身的力量,很难单独应对,于是就结成了联盟,即所谓的“欧盟”。欧盟有三大机构:欧洲理事会、欧盟委员会和欧洲议会。欧盟国家保留了很多权力,但是也把很多权力交给了欧盟。而欧洲议会是负责投票决定一项提案能否成为一项法律,所以它的地位是非常重要的。
欧盟中最大的国家德国、法国的极右翼在选举中获得太多的席位了。我们以现状为标准,在中国的国内,肯定存在三种主张:第一种,主张进一步对内改革、对外开放,叫做“左翼”;第三种,认为目前改革开放的步伐跨得有点太大了,主张取消一些政策回到过去,叫做“右翼”。我相信,现在的中国,绝大多数人都属于左翼。但是,也有一些右翼,甚至有一些极右翼。举个简单的例子:现在中国越来越强大,我们想要在世界上拥有更大的影响力,就必须进一步开放。比如,我们的大学需要给外国留学生提供更加优越的条件,以此来吸引世界上更多国家的优秀学生来留学。极左翼:我们需要给每个留学生每年提供50万的奖学金;
中间派:我们给每个留学生每年提供的奖学金为5万,比中国学生稍微高一点;右翼:我们中国人当然要更加优待自己的学生,我们每年给优秀的学生提供的奖学金只有4万,外国留学生的奖学金不能高于4万,3万就差不多了。
极右翼:中国人民的税收为什么要给那些留学生?一分都不给!现在大家明白“极右翼”是什么了吧?所谓的“极右翼”就是指极端民族主义、极端保守派。纳粹主义就属于极右翼。希特勒认为德意志民族是世界上最伟大的民族,其它民族都是劣等民族,犹太人是最肮脏的,于是便屠杀了犹太人。这次欧洲议会选举中,德国和法国的极右翼势力获得太多的席位,于是有人就别有用心的拍出下面这张图:这张图是德国选择党领导人爱丽丝·魏德尔,暗示她是一个纳粹。
在这次欧洲议会的选举中,极右翼政党德国选择党获得了15.6%的选票,超过了德国总理朔尔茨所在的社会民主党14.1%的选票,也超过了绿党的12.0%。在这次欧洲议会选举中,玛丽娜·勒庞领导的极右翼政党国民联盟获得31.7%的选票,而马克龙所在复兴党仅仅获得14.9%的选票。
那么,这时就又出现一个极其重要的问题:为什么极右翼会得到欧洲老百姓的支持呢?当一个国家处于衰弱的过程中,右翼和极右翼就会得到老百姓的支持!当一个国家越来越强大的时候,它就越开放;当一个国家越来越衰弱的时候,它就越保守。比如,现在我们的电动汽车非常强大,那么我们就完全可以对世界大声说道:我们可以取消对全世界所有国家的电动汽车的关税,任何国家的电动汽车都可以以0关税卖到中国。但是,作为交换,我们不要求你们也对等地取消对我们电动汽车的全部关税,我们只要求你们将电动汽车的关税降至5%。
因为强大,所以我们开放的力度才大,因为即使全部开放了,别人也竞争不过我们;因为弱小,所以才保守,因为不保守根本就竞争不过别人。特朗普能在美国有那么大的影响力,就证明美国确实衰弱了,因为特朗普就是一个极端保守派,极右翼——白人至上主义、逆全球化、科技战、贸易战、退出WTO、退出北约……
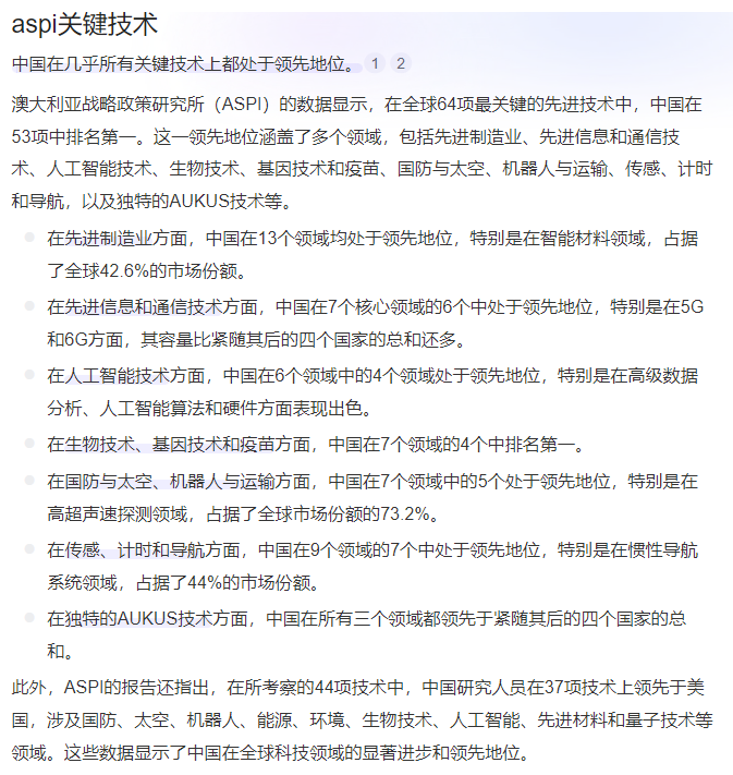
我们就不说别的,就说世界500强企业:中国142家,美国136家,德国30家,法国24家……从科技上来说,欧洲有什么有名的手机吗?有什么有名的电动汽车吗?有什么有名的互联网企业……2023年9月,澳大利亚智库ASPI发布了《全球核心技术竞争状况》的报告,列举了64项处于最尖端、最核心的未来技术,包括先进制造业、先进信息和通信技术、人工智能技术、生物技术、基因技术和疫苗、国防与太空、机器人与运输、传感、计时和导航,以及独特的AUKUS技术等。并对各个国家进行了排名。美国有11项排名第一的核心技术,中国有53项排名世界第一,欧洲为0。
当然了,我们并不是说欧洲就一无是处了,虽然很多行业他们无法排到世界第一,但是还有一些能排在第二、第三、第四的位置上的。比如,导航系统,中国的北斗系统、美国的GPS、俄罗斯的GLONASS、欧洲的伽利略……伽利略虽然差点,但是勉强也是能用的。虽然欧洲也有很多高科技企业,但是它们与中国、美国相比,那就落后了。欧洲在未来的科技中全面落后了,以至于法国总统马克龙对着CNBC的镜头感叹:“世界上的巨头都来自中国和美国,这太疯狂了!”
我的日子已经很难过了,你还要拿着我们的钱给乌克兰?我都失去工作了,都快饿死了,你还TM的和我谈什么环保?欧盟里面有那么多穷国,为什么要我们出钱去补贴它们?全球化打击了我们的汽车行业,我们必须要退出WTO才能保住我们的汽车行业……
所以,极右翼的主张就是:不支持乌克兰、不要管环保、退出欧盟、退出WTO……
老百姓将大量的选票投给极其保守的极右翼并不是没有道理的,根本原因是:欧洲衰弱了!我相信肯定有人担心:欧洲集体右转,很可能闭关锁国,甚至对中国商品加征巨额关税保护自己,那我们岂不是要面临更多的压力了?这个担心是有必要的,但是我相信中国人的智慧,更相信我们的实力。你落后了,闭关锁国了,我就用大炮轰开你的国门进行“自由贸易”。