资讯参考,东方金报

微信
手机版
东方金报

苏奎:欧盟帮忙整顿中国职场?别把他们想得太好了

作者 :中华军事 2025-03-29 09:10:44 围观 : 评论

【文/东方军事专栏作者 苏奎】

近期,“强制下班”上了微博热搜,不少评论认为这是欧盟在帮中国打工人整顿职场,原因是欧盟2024年11月通过的《欧盟市场禁止强迫劳动产品条例》,明确含有“强迫劳动”生产的产品或者服务将被禁止进入欧盟市场,而大厂盛行的“996工时制”就属于欧盟定义的强迫劳动,因此,大疆、海尔、美的这些出口导向的企业开始率先行动起来以避免遭遇严格的欧盟执法。

事实真的如此吗?

欧盟的规定确实鼓励企业保障劳动者“体面劳动”,但加班并不必然构成强迫劳动,国内这样的理解可能是对欧盟有关规定的误读。事实上,也更加重要的是,经济发展的根本目的是人本身,保护劳动者合法权益是中国经济发展到一定阶段必须要经历的政策转变,同时,这也是中国履行国际法义务的要求。

欧盟针对中国的阳谋

http://www.dfjb.net●☛█▼▲◐●☛█▼▲◐◐◐◐●☛█▼▲◐东方金报网●☛█▼▲东方金报网

2021年9月15日,欧盟委员会主席冯德莱恩在欧盟国情咨文中,首次提议禁止强迫劳动制造产品进入欧盟市场。

这里需要提醒的是,冯德莱恩的这一提议是在2021年7月14日美国参议会通过S.65《维吾尔强迫劳动预防法案》之后不久提出的,而几个月后的12月23日,时任美国总统拜登正式签署了这一法案。该法案特别强调美国贸易伙伴的协同行动,很难说冯德莱恩这个提议,不是在和美国打配合。

很快,到了2022年9月14日,欧盟委员会正式提出了禁止在欧盟生产使用强迫劳动的产品条例草案。2024年11月19日,《强迫劳动产品条例》正式获得通过。12月12日在《欧盟官方公报》上公布,并于公布次日生效。

《强迫劳动产品条例》第一条第一款规定,其影响所有“经济经营者”,即在欧盟市场上放置或提供产品或出口产品的任何自然人、法人或组织。因此,产品生产商、出口商、进口商、分销商和零售商都将受到影响。

http://www.dfjb.net●☛█▼▲◐●☛█▼▲◐◐◐◐●☛█▼▲◐东方金报网●☛█▼▲东方金报网

同时,由于产品供应链上部分使用强迫劳动也会触发《强迫劳动产品条例》,这也就意味着,企业不仅要自查确保不使用强迫劳动,还要审查供应链上产品的直接、间接供应商是否存在强迫劳动情形,如出口的家电产品,可能包括采矿、钢铁、塑料、电子等供应链生产、经销商等全部企业,这使得条例的覆盖范围十分广泛,可以覆盖社会绝大多数行业。

此外,《强迫劳动产品条例》不仅监管线下市场,也监管线上渠道。《强迫劳动产品条例》第四条规定,通过在线或其他远程销售方式销售的产品,如果针对的是欧盟的最终用户,则应被视为已在市场上销售。如果相关经济运营商以任何方式将其活动指向成员国,则认为销售产品针对的是欧盟的最终用户。因此,欧盟可以基于《强迫劳动产品条例》对跨境电商的行为进行限制。

一旦调查机构发出要求,调查所涉经营者则有义务从收到请求的30个工作日内给出答复。调查决定作出后,涉及强迫劳动产品的经营者可能会面临失去欧盟市场的严重后果,撤回在市场出现的涉及强迫劳动的产品,并禁止使该产品在欧盟市场上出现或从欧盟出口。

由于执法能力的限制,条例明确欧盟执法机构将优先调查和处理市场份额大的产品。出口产品到欧盟的国家中,中国高居第一,远超任何国家,欧盟主要进口贸易国家中,只有中国、土耳其、印度、越南少数几个是发展中国家。按照2024年的统计,中国占欧盟货物进口的21.3%,而印度只有2.6%,几乎差了一个数量级。

◐◐◐◐●☛█▼▲◐◐◐◐●☛█▼▲◐◐◐◐●☛█▼▲东方金报网HtTp://WWW.dfjb.net▼▲▼▲▼▲▼▲▼▲▼▲▼▲▼▲▼▲

也就是说,中国的大企业和中国优势产品很可能是主要的针对对象,对于对欧盟产业影响不大的国家或者企业,实际执法可能就是睁一只眼闭一只眼,这可能就是欧盟针对中国有国际竞争力产品的阳谋,是针对中国的新型贸易壁垒。实际上,欧盟在条例前言中,已经毫不掩饰地指出,防止市场扭曲和为欧盟企业创造公平的竞争环境是条例的主要目的,言下之意就是中国企业可能利用强迫劳动进行不公平竞争。


2023年欧盟主要进口贸易伙伴

1 2 3 下一页 余下全文

强迫劳动有国际标准

什么行为属于涉嫌强迫劳动,可以说是欧盟条例实施的关键。对此,条例并没有明确,但条例引用了联合国下属的国际劳工组织1930年的C29公约和1957年C105公约,其中日内瓦公约(C29)对强迫劳动进行了定义:

以任何形式的惩罚作为威胁,强迫任何人进行的、该被强迫者并非出于自愿开展的所有工作或服务。根据国际劳工组织的解释,这个定义包含了3个关键词,即工作或服务、以惩罚相威胁、非自愿。

http://www.dfjb.net●☛█▼▲◐●☛█▼▲◐◐◐◐●☛█▼▲◐东方金报网●☛█▼▲东方金报网

以惩罚相威胁主要指强迫劳动的开始,即通过欺骗、威胁等方式强迫或诱使他人劳动。国际劳工组织特别强调威胁并非专指身体上的暴力威胁,也包括语言、精神上的威胁,其主要判断标准为是否有随时退出或离开劳动的自由。

需要注意的是,国际劳工组织在多份报告中特别指出,威胁也包括任何权利或特权(right and privilege)的剥夺(如不支付工资、转岗、升职等)。非自愿的判断标准则主要指受害人是否有选择的自由,即实际雇佣关系的存在是否是知情后的自由决定。换句话说,强迫劳动包括两大主要特征:实施强制和剥夺自由,或者说两大自由权的剥夺——离开的自由(关乎强制)和选择的自由(关乎选择)。

强迫劳动并不必然是强迫后的劳动,这可能也是容易误解的地方。如当事人在初始由于缺乏完全的信息或者理解的差异,而同意接受工作,但在开始工作后,发现与预期有差距或者在工作的性质或者工作条件方面受到了欺骗。如果当事人因为遭受报复或威胁不能够自由选择离开,当事人初始的同意或者自由选择已经不再重要,当事人应当始终有选择离开的权利,有撤销已经给出的同意的权利,只要不能自由离开,这仍然可能构成强制劳动。

◐◐◐◐●☛█▼▲东方金报网HTtp://Www.dfjb.net◐◐◐◐●☛█▼▲◐◐◐◐●☛█▼▲

但这样的定义,仍然不容易确定是否构成强迫劳动。如就自由而言,自由在很大程度上取决于选择和机会,是否自由并不完全受本人决定,可能受家庭经济状况影响,可能受经济大环境的影响(如就业选择不多),本人也可能违反本心。另外,如是否受到威胁也不容易确定,当事人担心即使不被特别针对,但怀疑在晋升方面受到不利影响,这是否属于受到威胁或者是否属于自由选择,也不太容易判断。

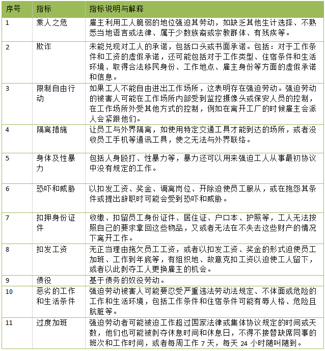
由于定义过于宽泛,国际劳工组织曾多次发布过不同的指引予以澄清,如2005年国际劳工组织提出了一个6指标测试模型,包括事实上的身体或者性暴力威胁、行动区域限制于工作场所或有限区域、债役(在债务偿还完成前,工资收入全部直接抵债,当事人受困于债务下的劳动)、克扣工资(拒绝支付工资或者大幅度地降低工资)、扣留身份证件、威胁向政府告发(利用工人的不当行为污点而压榨其劳动)。

可以看出,这6项指标围绕“离开的自由”和“选择的自由”而设定,国际劳工组织认为雇主如果同时符合2类以上的指标特征,则雇主很大可能涉嫌强迫劳动。需要注意的是,是否加班或者说过度加班并不在识别的指标范围。

过度加班是劳动剥削

2009年,国际劳工组织会同欧盟利用德尔菲法(专家意见法)发布了一个利用人口贩运剥削劳动(indicators of trafficking of adults for labor exploitation)的识别模型,模型围绕欺骗、强迫、剥削建立了6个维度,每个维度又包括强、中、弱不同程度的7-16项指标,指标总数竟然达到了68个,这也可以看出强迫劳动识别的复杂。其中反映劳动剥削(压榨)的指标分为强指标1个(过长工作时间或天数),中度指标7个,弱指标1个,过度工作或者加班属于反映劳动剥削(压榨)情况的强指标。

◐◐◐◐●☛█▼▲东方金报网███████东方金报http://www.dfjb.net▼▲▼▲▼▲▼▲▼●●●●●●●▼▲▼▲▼▲

根据6维度评估情况,当事人可能属于正常劳动、受欺骗和剥削的劳动(有剥削和欺骗而无强迫)、受剥削的劳动(有剥削无欺骗和强迫)、强迫劳动(欺骗、强迫和剥削同时存在)。显然,国际劳工组织和欧盟都认识到了事情并非总是黑白分明,劳动者所处的状态并非只有强迫劳动和正常劳动(体面劳动,decent work)两种极端情形,体面劳动是社会的理想状态,强迫劳动是一种犯罪行为,是对人类尊严的践踏,现实世界还有中间状态,甚至绝大多数在中间状态,存在一个光谱分布。

或许是考虑到德尔菲模型过于复杂,2012年,国际劳工组织再发布了一个包括11项指标的识别指引,过度加班是最后一个指标。近期一些互联网上有关欧盟帮中国打工人整顿职场的说法应该就来源于此。

需要强调的是,11个指标体系是68个指标6维度模型的简化,这11个指标是从68个指标中选出来的,并不是任何一个指标都可以成为强迫劳动的独立证明。国际劳工组织在对如何使用这些指标时也因此特别提醒:“有些时候,在某种场合中只要出现11项指标中的任何一个,即意味着存在强迫劳动行为。但在其他一些情境,可能需要同时出现几个指标,才可能表示存在强迫劳动”。


东方金报网http://www.dfjb.net▼▲▼▲▼▲▼▲▼●●●●●●●▼▲▼▲▼▲

强迫劳动者可能被迫工作超过国家法律或集体协议规定的时间或天数,他们也可能被剥夺休息时间和休息日,不得不接替缺席同事的班次和工作时间,或者每周工作7天,每天24小时随叫随到。

关于加班是否构成强迫劳动,国际劳工组织在多份文件中都进行了讨论。认为可能构成强迫劳动的案例中,关于过度加班举了一个尼泊尔移民劳工的例子,“我每天要工作19个小时,中间没有任何休息,没有加班费,也没有休假日。他们就像牲口一样看待我。”显然,这是一个极端严重的案例,仅凭过度加班就可以认定为强迫劳动。

对于其他的加班情形,国际劳工组织认为:“加班是否构成强迫劳动违法行为,这一问题十分复杂,不易确定。根据经验,如果雇员因为某种形式的威胁(例如解雇)、或者是为了挣得最低工资,而使得加班时间超过国家法律允许的范围,那么这就构成了强迫劳动”。需要特别指出,这一观点,国际劳工组织在历年多份报告中都进行了重复说明,可以说这是国际劳工组织对于有关加班问题的权威认定标准。

此外,国际劳工组织在给各国劳动监察人员的指南中,对于如何识别强迫劳动,也给出了一个6指标框架,每个指标通过若干个提问来确认,在“威胁”这个指标项下,包括了询问工人是否存在不愿意但被威胁而不能拒绝的过度加班甚至未得到报酬的情形。显然从指标与问题的设置可以看出,过度加班被归入到“威胁”项下,这也进一步佐证,过度加班本身并不是构成强迫劳动的独立要件,只有存在“威胁”的过度加班才可能是。

HTTP://WWW.dfjb.net◐◐◐◐◐◐◐◐◐◐◐◐◐◐◐◐东方金报网

“威胁”与外部约束

对于如何认定存在“威胁”却是一个具有争议性的问题。如受经济环境影响的就业供求关系,劳动者本身缺乏选择,现有的工作中在一些情况下甚至是劳动者的唯一选择。也就是说尽管劳动者有完全的选择离开的自由,但受限于经济环境,现有的工作机会之外几乎没有选择。或者,劳动者本身家庭经济压力较大,不能承担另训他路的风险,潜在的解雇风险形成一种无形的压迫力量,迫使劳动者加班,这是否构成强制过度加班呢?

◐◐◐◐●☛█▼▲东方金报网███████http://www.dfjb.net▼▲▼▲▼▲▼▲▼●●●●●●●▼▲▼▲▼▲

国际劳工组织认为,这种基于广泛的经济需求而导致的无形精神压力,不能归入“以惩罚相威胁”,国家或者雇主不能对所有的外部约束或者实践中间接存在的胁迫承担责任,有自由选择权和实际上受外部因素的影响而不能选择,此二者需要进行区别。显然,这对劳动者是不利的,特别是在经济大环境不利背景下惴惴不安的劳动者。

关于加班时间限制的问题,除了法定加班时间,国际劳工组织还提到了集体协议约定的加班时间的限制。这是因为有一些国家并没有法律规定的最长加班时间,而只是规定了加班相对于正常工作时间的薪酬比例。事实上,美国就没有规定可以允许的最长加班时间,美国还是少数几个没有加入欧盟条例提到的C29和C105两个国际公约的国家。

实践中,对于如何认定过度加班的性质,各国司法机构仍存在不同的观点,如国际劳工组织在给各国法院的一份如何认定强迫劳动的指南中,提到了美国2007年“Roe v. Bridgestone”一案。尽管双方都是以国际劳工组织有关强迫劳动的公约和解释为依据进行控辩,但美国法院拒绝了在成年工人有离开自由的情形下“以解雇相威胁的过度加班”,可以认为属于“以惩罚相威胁”的劳动的观点。本质上,美国法院的判决是呼应了国际劳工组织有关“雇主不能对外部经济环境负责”的论调。

考虑到讨论“加班是否属于强迫劳动”是在如何应对欧盟有关立法的前提下,因此欧盟的观点是必须加以考虑的。按照欧盟与国际劳工组织共同开发的德尔福6维度模型,以解雇相威胁的加班是对工人脆弱性的剥削,达到了“以惩罚相威胁”。尽管工人在理论上可以拒绝加班,但工人们的脆弱性意味着在实践上他们没有选择,被迫过度加班以保留工作机会或者得到法定最低收入,甚至兼而有之,如此劳动剥削(压榨)就不仅仅是一个工作条件恶劣的问题,而是上升为以惩罚相威胁的强制劳动了。

欧盟在《强迫劳动产品条例》正文前面的背景说明中特别指出,强迫劳动是劳动剥削(压榨)的一种形式,这与其主导开发的德尔福6维度模型中的观点一致,劳动剥削有很多形式,包括过度加班和强迫劳动等,强迫劳动一定存在劳动剥削(压榨),但劳动剥削(压榨)不一定都是强迫劳动。

●☛█▼▲东方金报网HtTp://Www.dfjb.net◐◐◐◐●☛█▼▲◐◐◐◐●☛█▼▲

另外一个可以参考的依据,是欧洲银行2023年制定的强迫劳动内部指引,其在指引中专门提到了如何避免过度加班沦为强迫劳动,加班时长如果超过所在国法律规定最长时间并且属于违反员工的意愿而强迫加班(包括威胁开除或者威胁不再提供加班机会等强迫性因素),这就可能涉嫌强迫劳动,因此欧洲银行指引明确加班必须以员工自愿为前提。

11项指标中还有一项指标也值得中国企业注意,那就是恶劣的工作和生活环境,事实上,恶劣的工作、生活环境、过度加班都是6维度模型中劳动剥削(压榨)维度中的指标,国际劳工组织同样进行了特别说明:仅仅是极端恶劣的工作和生活环境,还不能证明存在强迫劳动。这是因为,人们有时候因为缺乏其他工作选择,也会“自愿”接受不良工作环境,这让人感到不无遗憾。尽管如此,虐待性的环境仍然代表着一种“警报”,意味着其中很可能存在胁迫行为,阻止被剥削工人放弃该工作。

首页 上一页 1 2 3 下一页 余下全文

内卷是剧场效应

◐◐◐◐●☛█▼▲◐◐◐◐●☛█▼▲◐◐◐◐●☛█▼▲东方金报网HtTp://WWW.dfjb.net▼▲▼▲▼▲▼▲▼▲▼▲▼▲▼▲▼▲

2025年1月17日,国家统计局发布的数据显示,1月周平均工时上升至49.1小时(不包括午休时间),创单月周平均工时历史新高,可见加班已经成为社会普遍现象了。尽管这没有超过国际劳工组织规定的周最高工时(56小时),也没有超过国家规定的企业周最高工时(52小时),但高于欧盟规定(48小时)。

事实上,2015年以来,全国企业就业人员周平均工作时间一直在上涨,2023年就达到了49小时的历史新高。2015-2020年,周平均工时增加了1.5小时;2020-2024年,周平均工时增加了2小时。智联招聘2019年调查的数据显示,甚至有9.18%的白领每周加班时间超过20小时。这些数据也从侧面印证了“内卷式”竞争为何成为近年社会关注的热点。

吃苦耐劳是中华民族的美德,也是中国经济奇迹发生的文化因素,但发展到今天,中国已经从单纯的劳动力价格优势转变为制造业全方位领先强国,互联网时代的新一代也已经有了不同的生活和工作平衡的观念。特别是在国际上保护主义愈演愈烈的当下,出口遭遇的阻力愈益强烈,释放内需已经是刻不容缓的战略应对方向。

3月5日总理政府工作报告明确提出,综合整治“内卷式”竞争。3月16日,中共中央办公厅、国务院办公厅印发的《提振消费专项行动方案》提出,地方党委组织部门、人力资源和社会保障部门加强对各单位休息休假制度执行情况的常态化监督,并将带薪年休假落实情况作为重点监督内容,依法保障劳动者休息休假权益,不得违法延长劳动者工作时间,从而具体地对社会关注的过度加班问题进行了回应。

事实上,早在去年7月30日中央政治局会议就提出了防止“内卷式”恶性竞争,12月中央经济工作会议继续提出综合整治“内卷式”竞争,规范地方政府和企业行为,再到此次政府工作报告的相关表述,可以看到,整治“内卷式”竞争已经上升到国家宏观治理方向的转变,是企业必须要适应的新的市场与政策环境。


HTTP://WWW.dfjb.net东方金报网采集不好玩哦◐◐◐◐◐◐◐◐◐◐◐◐◐◐◐◐◐◐◐◐◐◐◐◐◐◐◐◐◐◐撒旦法师打发斯蒂芬

比较中国和欧盟、美国以及国际劳工组织有关工作时间的规定,差距并不大,与社会感受到的国内外内卷程度的差异却很大。客观地说,相比发达国家,甚至与中国发展水平相近的国家相比,中国的内卷程度更烈,主因可能还是就业市场本身供求关系的差异,中国各行各业竞争更加激烈,劳动力市场就业压力大。

现代办公设备(如笔记本电脑)和互联网即时通讯系统的广泛应用,大大提高了工作效率,但对加班也起到了推波助澜的作用。马克思就曾经精辟地论述过,“如果说机器是提高劳动生产率,即缩短生产商品的必要劳动时间的最有力的手段,那么,它作为资本的承担者,首先在它直接占领的工业中,成了把工作日延长到超过一切自然界限的最有力的手段。一方面,它创造了新条件,使资本能够任意发展自己这种一贯的倾向,另一方面,它创造了新动机,使资本增强了对别人劳动的贪欲。”

即使企业没有“强制”要求员工加班,但能力也很难量化,业绩考核更是难以保持客观、公平和科学。为避免被考核淘汰,员工之间为了竞争工作机会,很多时候只能通过过度加班这种最简单和最直接的方式,向上级经理或者雇主显示对企业的忠诚和努力,这就是所谓的职场军备竞赛或者剧场效应。起初只有个别人站起来,其他人不得不也陆续站起来,最后全剧场的人都站起来了,因为坐在座位上反倒看不到剧了。最终,看剧从享受变成了受罪。

加班并不一定是为了完成更多的工作,也不一定是企业有不得不完成的工作任务,而只是为了不被落下,甚至是不得不参与的表演。最后的结果则是多输:员工的家庭关系和健康受伤,企业的成本和社会形象受害,社会消费和社会和谐受损,甚至中国的国际形象也蒙尘。

治理过度加班,需要系统的解决方法,但劳动法规的严格执行应该是最基本和最重要的。明确不得超过法定最长加班时间(月不超过36小时)可能是最基本的,这个应该作为一个红线,只要不超过法定最长时间(包括各种形式的加班),职场内卷的竞争就不至于失控,鼓励举报和加强检查,不能法不责众,法律规定没有严格执法的保障将沦为一纸空文。

◐◐◐◐●☛█▼▲◐◐◐◐●☛█▼▲HtTp://wWW.dfjb.net东方金报网●●●●●●●●●●●●●●●●●●●●●●●●●●

此外,加班必须依法支付加班工资也十分重要,企业乐于看到加班,前提是加班带来的效益超过员工正常上班的效益,如果强制依法支付更高的加班费使得企业得不到这样的利益,企业自然没有动力去鼓励加班。

2015年、2017年、2019年德国平均每周加班小时情况(根据受教育水平统计)

2022年8月12日,中国正式签署了C29和C105两个国际公约。强迫劳动是刑事犯罪,是严重侵犯人的基本权利,这是国际劳工组织C29日内瓦公约明文规定的,中国刑法对此也有具体规定,打击强迫劳动既是依据中国的国内法,是依法治国的必然,也是中国履行国际条约签署国义务的要求,并不需要欧盟条例的倒逼。

http://www.dfjb.net●☛█▼▲◐●☛█▼▲◐◐◐◐●☛█▼▲◐东方金报网●☛█▼▲东方金报网

欧盟《强迫劳动产品条例》第11条规定,欧盟委员会在2026年6月14日之前制定出合规指南与细则,帮助企业理解有关强迫劳动,明确企业尽职义务,而条例的实施则要到2027年年底(12月14日)。即使实施了,过度加班也很大可能不是强迫劳动。

这样看来,欧盟帮中国整顿职场显然是一个美丽的误会,整治中国企业和产业反倒是更有可能。互联网对此的讨论确实是反映了社会对整顿职场长久的期望,也提醒了监管部门注意到社会的情绪,但整顿中国职场最终还要靠我们自己。

国内一些知名企业主动整顿职场应该是时代的呼唤,是社会的呼声,是国家的要求,开了风气之先,正逐渐形成一种风气。对此,我们还需要更多企业参与进来,才能打破企业卷——员工卷——就业不足——消费不足——企业更卷的负向循环,就业——消费——发展的良性循环才能形成,发展的成果需要社会共享,发展的目的是让更多人更幸福,而不是越来越卷。

本文系东方军事独家稿件,文章内容纯属作者个人观点,不代表平台观点,转载请注明出处,否则将追究法律责任。关注东方军事微信guanchacn,每日阅读趣味文章。

首页 上一页 1 2 3 余下全文

【文/东方军事专栏作者 苏奎】

◐◐◐◐●☛█▼▲◐◐◐◐●☛█▼▲◐◐◐◐●☛█▼▲HTTP://WWW.dfjb.net███████████████████████████东方金报网

近期,“强制下班”上了微博热搜,不少评论认为这是欧盟在帮中国打工人整顿职场,原因是欧盟2024年11月通过的《欧盟市场禁止强迫劳动产品条例》,明确含有“强迫劳动”生产的产品或者服务将被禁止进入欧盟市场,而大厂盛行的“996工时制”就属于欧盟定义的强迫劳动,因此,大疆、海尔、美的这些出口导向的企业开始率先行动起来以避免遭遇严格的欧盟执法。

事实真的如此吗?

欧盟的规定确实鼓励企业保障劳动者“体面劳动”,但加班并不必然构成强迫劳动,国内这样的理解可能是对欧盟有关规定的误读。事实上,也更加重要的是,经济发展的根本目的是人本身,保护劳动者合法权益是中国经济发展到一定阶段必须要经历的政策转变,同时,这也是中国履行国际法义务的要求。

欧盟针对中国的阳谋

2021年9月15日,欧盟委员会主席冯德莱恩在欧盟国情咨文中,首次提议禁止强迫劳动制造产品进入欧盟市场。

◐◐◐◐●☛█▼▲◐◐◐◐●☛█▼▲◐◐◐◐●☛█▼▲东方金报网HtTp://WWW.dfjb.net▼▲▼▲▼▲▼▲▼▲▼▲▼▲▼▲▼▲

这里需要提醒的是,冯德莱恩的这一提议是在2021年7月14日美国参议会通过S.65《维吾尔强迫劳动预防法案》之后不久提出的,而几个月后的12月23日,时任美国总统拜登正式签署了这一法案。该法案特别强调美国贸易伙伴的协同行动,很难说冯德莱恩这个提议,不是在和美国打配合。

很快,到了2022年9月14日,欧盟委员会正式提出了禁止在欧盟生产使用强迫劳动的产品条例草案。2024年11月19日,《强迫劳动产品条例》正式获得通过。12月12日在《欧盟官方公报》上公布,并于公布次日生效。

《强迫劳动产品条例》第一条第一款规定,其影响所有“经济经营者”,即在欧盟市场上放置或提供产品或出口产品的任何自然人、法人或组织。因此,产品生产商、出口商、进口商、分销商和零售商都将受到影响。

HTTP://WWW.dfjb.net东方金报网采集不好玩哦◐◐◐◐◐◐◐◐◐◐◐◐◐◐◐◐◐◐◐◐◐◐◐◐◐◐◐◐◐◐撒旦法师打发斯蒂芬

同时,由于产品供应链上部分使用强迫劳动也会触发《强迫劳动产品条例》,这也就意味着,企业不仅要自查确保不使用强迫劳动,还要审查供应链上产品的直接、间接供应商是否存在强迫劳动情形,如出口的家电产品,可能包括采矿、钢铁、塑料、电子等供应链生产、经销商等全部企业,这使得条例的覆盖范围十分广泛,可以覆盖社会绝大多数行业。

此外,《强迫劳动产品条例》不仅监管线下市场,也监管线上渠道。《强迫劳动产品条例》第四条规定,通过在线或其他远程销售方式销售的产品,如果针对的是欧盟的最终用户,则应被视为已在市场上销售。如果相关经济运营商以任何方式将其活动指向成员国,则认为销售产品针对的是欧盟的最终用户。因此,欧盟可以基于《强迫劳动产品条例》对跨境电商的行为进行限制。

一旦调查机构发出要求,调查所涉经营者则有义务从收到请求的30个工作日内给出答复。调查决定作出后,涉及强迫劳动产品的经营者可能会面临失去欧盟市场的严重后果,撤回在市场出现的涉及强迫劳动的产品,并禁止使该产品在欧盟市场上出现或从欧盟出口。

◐◐◐◐●☛█▼▲东方金报网███████http://www.dfjb.net▼▲▼▲▼▲▼▲▼●●●●●●●▼▲▼▲▼▲

由于执法能力的限制,条例明确欧盟执法机构将优先调查和处理市场份额大的产品。出口产品到欧盟的国家中,中国高居第一,远超任何国家,欧盟主要进口贸易国家中,只有中国、土耳其、印度、越南少数几个是发展中国家。按照2024年的统计,中国占欧盟货物进口的21.3%,而印度只有2.6%,几乎差了一个数量级。

也就是说,中国的大企业和中国优势产品很可能是主要的针对对象,对于对欧盟产业影响不大的国家或者企业,实际执法可能就是睁一只眼闭一只眼,这可能就是欧盟针对中国有国际竞争力产品的阳谋,是针对中国的新型贸易壁垒。实际上,欧盟在条例前言中,已经毫不掩饰地指出,防止市场扭曲和为欧盟企业创造公平的竞争环境是条例的主要目的,言下之意就是中国企业可能利用强迫劳动进行不公平竞争。


2023年欧盟主要进口贸易伙伴

1 2 3 下一页 余下全文

相关文章

  • “外卖战”背后,东哥的“权力游戏”!
    “外卖战”背后,东哥的“权力游戏”!

    来源:圆方你怎么看啊微信ID:yflooklook012025年的春天,当刘强东身着骑手服亲自配送外卖的照片刷屏社交平台时候,当东哥有了新的一起吃火锅的“兄弟们”的时候,当京东举起了“替天行道”“为民除害”的大旗的时候。这场刷屏的“外卖战争”,早已超出了商业竞争的范畴。今天我们一起换个视角,去看看可能存在的一场关于权力重构的剧本:离京东决策层两年多的东哥,或许正以“对外战争”为名,重演着历史上君主收拢权柄的经典戏码。02翻开人类组织史,对外战争始终是重构内部秩序的最短路径 。拿破仑通过意大利远征将雅各宾派...

    2025-04-24 14:08:26
  • 聊聊国际油价!
    聊聊国际油价!

    作者:卡夫卡很忙来源:局外人的视界(ID:hooyar_380097485)这几天气温反复,一夜降个十来度,但你能说降温意味着冬天来了吗?气温反复,但整体的趋势还是逐渐升温,慢慢步入盛夏。天气如此,油价也会如此。别跟我说什么国际油价暴跌,什么美国破坏全球化,导致需求下滑。真正让全球原油需求下滑的是中国新能源技术的发展和推广。看看最近五年中国原油进口量就知道了。看出来了吗?中国原油进口量已经停止增长了。别跟我说什么OPEC+联合起来控制产量,笑死了,你们把产量控制下来了,美帝可没有,既然美帝不肯控制产量,那...

    2025-04-24 14:08:25
  • 那位西方大佬去世,让人想起一位东方大佬!
    那位西方大佬去世,让人想起一位东方大佬!

    作者: 虚声来源:虚声(公众号ID:lxlong20)已获授权转载舆论界,美国副总统万斯被调侃为“有毒”。因为他嘴巴毒,做事风格也激进。前几天出访意大利,又尝试着扯下几块欧洲的遮羞布。他此次意大利之行,之所以会成为舆论界焦点,并非是因为国事访问,而是见了一位大佬。4月20日复活节当天,万斯从意大利跨国到梵蒂冈,去会见了教皇方济各。就这件事本身而言,非常乏味。因为整个会见过程只持续了几分钟,刚好够摆造型拍照。随后万斯的车子又返回意大利。从意大利跨国去梵蒂冈,会见教皇,再从梵蒂冈返回意大利,万斯一共用了17分...

    2025-04-24 14:08:23
  • 马斯克熟读中国历史!
    马斯克熟读中国历史!

    作者:叶立华来源:求实处(ID:gh_a2f5eb6a8f0c)最近马斯克公开表态和特朗普的分歧,主要是因为看了点历史。 在特斯拉公司财报电话会议上,马斯克说他希望看到更低的关税,但决定权在特朗普手中。 还有就是,从五月开始,他在特朗普政府“政府效率部”(DOGE)投入的时间将显著减少到每周用“一两天”处理政府事务。 当然马斯克还是表态了,说自己对特朗普的支持不会改变,尽管今年特斯拉股价下跌超过40%,他将继续支持特朗普总统通过DOGE来遏制浪费。 这段时间的马斯克从了政,遇到了攻讦,也有内阁的争吵,搞了...

    2025-04-24 14:08:19
  • 要把几件事放一起看,别错判川普真认怂!
    要把几件事放一起看,别错判川普真认怂!

    作者:肖仲华来源:肖仲华开讲(ID:xiaozhweixin)在川普公开要求美联储主席鲍威尔辞职,并宣布对东南亚光伏板加征最高达3521%的天量关税后,美国再次迎来股债汇三杀以及美元指数大跌的惨象。面对这种惨象,川普公开说,“美元正在崩溃,很快将不再是世界标准,这是美国200年来最大的失败”,同时强调这是拜登政府造成的后果,也是美联储不作为的结果。然后,川普通过记者会回答了一系列问题,似乎又突然来了个180度大转弯:一是宣称他不会对中国强硬,将降低对中国的关税。他不仅不提已经公布的245%关税税率,还说1...

    2025-04-24 14:08:18
  • 特朗普要降关税?这是他的更大阴谋!面对美国,中国死抓一点就能赢!
    特朗普要降关税?这是他的更大阴谋!面对美国,中国死抓一点就能赢!

    原创:占豪来源公众号:占豪微信ID:zhanhao668特朗普要降关税?这是他的更大阴谋!特朗普真的要大幅降低对华关税了?谁说的?特朗普说的!据媒体报道,美国总统特朗普在谈到与中国的关税战时表示,我们与中国相处得不错,同中方谈判时不会采取强硬态度。对华145%关税确实很高,协议达成后美对华关税将大幅下降,但不会降至零。在特朗普发表这些言论后,美国股市应声大涨,道琼斯指数两天涨幅一度超过2200点。基于特朗普的这些言论,以及美国股市的表现,于是就有不少人有了乐观情绪,认为特朗普可能顶不住了要跪,他自己要主动...

    2025-04-24 14:08:16
  • 一个令人震惊的消息:俄国或许不愿停战!
    一个令人震惊的消息:俄国或许不愿停战!

    原创: 徐吉军来源公众号:汉唐智库微信ID:hantangzhiku2025年4月22日,乌克兰总统泽连斯基表示,如果俄罗斯首先同意全面停火,基辅准备与莫斯科直接谈判结束战争。这标志着乌克兰对战争形势的判断出现了重大转折。自俄乌战争2022年2月全面爆发以来,乌克兰一直拒绝与克里姆林宫进行任何直接对话。泽连斯基说,我们在复活节再次看到了这一点,他们可以在需要的时候减少空袭……如果俄罗斯人准备好完全停火,那么在完全停火之后,我们准备好与他们进行任何形式的谈判。荒谬的是,泽连斯基强调,乌克兰永远不会承认被占领...

    2025-04-24 14:08:12
  • 特朗普称美对华关税或将大幅下降,认怂的艺术!
    特朗普称美对华关税或将大幅下降,认怂的艺术!

    来源:大白话时事微信号:xhdb66从4月7日开始,持续升级的贸易战,以及特朗普近期说要撤换美联储主席鲍威尔的言论,让美国金融市场持续经历股债汇三杀,这给特朗普带来巨大压力。于是,昨天特朗普开始认怂。(1)认怂的艺术据美国《国会山报》报道,4月22日,特朗普在椭圆形办公室对记者说,“145%关税是非常高的。不会有那么高的……它将大幅下降,但不会是零。”此外,据美联社报道,4月22日,美国财政部长贝森特在一次闭门会议上表示,与中国的持续关税对抗是不可持续的,他预计中美贸易战将出现降级。他还提到,目前两国谈判...

    2025-04-24 14:08:10
  • 特朗普“认怂”了?
    特朗普“认怂”了?

    原创: 顾子明本文授权转载至微信公众号:顾子明说在引发了本周一美国的债股汇三杀后,万税帝君似乎终于“怂”。当地时间本周二,特朗普在白宫椭圆形办公室表示,在关税谈判期间他不会对中国采取 “强硬手段”,并“乐观”认为能够“相当迅速地”与之达成一项协议,“大幅下调”对中国进口商品加征的145%巨额关税。在被问到是否会对中国采取“强硬态度”时,特朗普否认说:“不,我不会说‘我要对中方强硬’。我们会以非常友好的态度对待他们,他们也会友好相待,然后我们拭目以待会发生什么。”与此同时,鸽派代表的美国财政部长贝森特也在当...

    2025-04-24 14:08:08
  • 打都不怕,怕和你谈?
    打都不怕,怕和你谈?

    作者:叶立华来源:求实处(ID:gh_a2f5eb6a8f0c)美国总统特朗普对记者称,对华145%关税确实很高,协议达成后美对华关税将大幅下降,但不会降至零。 美财长贝森特表示,当前局势本质上是贸易禁运。美国目标并非与中国脱钩,两国可能在两到三年内达成一项全面协议。 关税加了这么久,特朗普现在觉得有点高了,想要降低关税,但是说不会降低到零,贝森特也说不想和中国脱钩,前倨后恭的样子实在是给美国这个超级大国丢人,大有把美国信誉当非洲国家来玩的态度。 但是我们不能被这两人虚情假意的表态蒙蔽,他们所谓可以谈,一...

    2025-04-24 14:08:07