马嘉祺后援会发说明:不存在诱导粉丝借贷等行为
作者 :八卦爆料君 2023-02-14 15:40:10 围观 : 次 评论

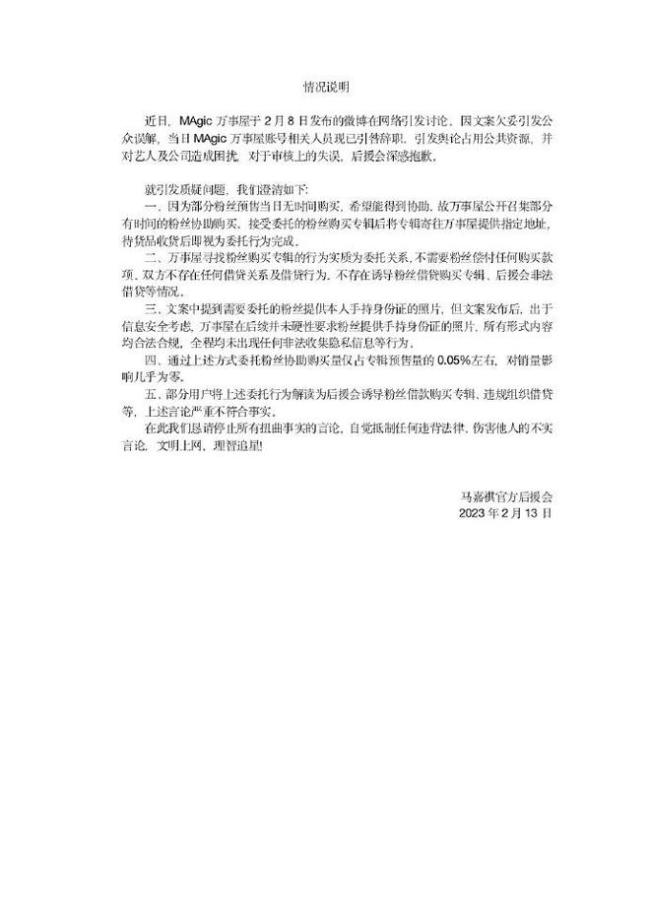
马嘉祺后援会官方发文
13日晚,马嘉祺后援会发布情况说明,称“MAGIC万事屋”寻找粉丝购买专辑的行为实质为委托关系,不需要粉丝偿付任何购买款项。双方不存在任何借贷关系及借贷行为,不存在诱导粉丝借贷购买专辑、后援会非法借贷等情况。

情况说明原文
后援会称后续并未硬性要求粉丝提供手持身份证的照片,所有形式内容合法合规。

“MAGIC万事屋”账号
同时,后援会表示2月8日发布的社交平台信息因文案欠妥引发公众误解,相关人员当日已引咎辞职。而据了解“MAGIC万事屋”账号已被永久禁言。

马嘉祺后援会相关账号发文
据了解,马嘉祺后援会相关账号“MAGIC万事屋”曾公开发表“代拍专辑”相关内容,即通过让粉丝举sfz、提供隐私信息担保等方式,把钱给粉丝,让粉丝去购买专辑刷量造假冲数据。

马嘉祺后援会官方发文
据马嘉祺后援会官方曾发布的消息来看,疑似出道前粉丝后援会曾集资供成员出道。

后援会相关人员与粉丝聊天记录
据透露的马嘉祺后援会相关账号与粉丝的聊天内容,相关人员对粉丝购买商品的售后服务出现“以偶像形象为重”倾向。

马嘉祺,中国内地流行乐男歌手、演员,男子演唱组合时代少年团队长,社交平台拥有两千万以上粉丝。

