最担心的事发生了!20名中国乘客登机被拒,滞留国外!惊动大使馆
近期有20名中国旅客花钱买了机票却无法登机,被迫更改航班乃至到别的国家被滞留。
这是怎么回事儿呢?
据南方都市报,前不久,张女士和两名朋友计划去斐济玩几天,于是便找了旅行社帮忙安排行程及购买机票,原定于当地时间7月1日8时20分乘坐飞机从斐济回香港。
回程的前一天晚上,她们在旅行社的提醒下在网上提前值机,发现线上无法操作,只能于1日凌晨5时赶到机场值机。然而,到机场后却被工作人员告知无法办理登机。
更离谱的是,张女士发现,同一航班无法登机的竟然有20名中国乘客和2名外国乘客。
为什么无法登机呢?因为机票超售了。
张女士表示,“他们把我们的行程改到了7月3日,还说是我们自己改的行程,一直不承认超售,从5点多一直僵持到8点,后来工作人员才松口说他们确实超售了,给我们开了超售证明。”

△斐济航空给张女士开具的超售证明
张女士称,在她们协商处理的过程中,斐济航空没有人专门对接,“他们一直赶我们去旁边待着,不要影响他们,连给我们拿一瓶水,或者说安抚我们一下都没有。”
后来,一行人向中国驻斐济大使馆打电话求助。大使馆派了志愿者来帮助协调,“大使馆还给我们拿了一些水,就觉得我们很辛苦,从凌晨4点起来,5点到机场,一直等到11点。”
最后,20名中国乘客中有12名最终登机,乘坐原定航班回国,因该航班已满座,包括张女士在内的8位乘客被安排到新加坡转机回香港。
7月10日,南都记者了解到,斐济航空中国办事处已向张女士和其他索赔乘客收集了当天住宿费和车费信息。

7月11日,张女士称已收到斐济航空发来的道歉邮件,双方正就赔偿事宜积极沟通。

像机票超售这种情况,在航空业界很常见。
乘客临时取消订票或者因故无法搭乘飞机的情况时有发生,而航空公司营运成本高,所以为了降低航班经常无法满座造成的亏损,会通过超售机票,让超售部分的乘客自动补上空缺。
但如果没有人取消航班,超售则会造成部分乘客“买了票却无法登机”。遇到超售,一般有以下几个应对方式(之前也提过,今天写的更详细些)。
1、换舱
如果是经济舱满舱,头等舱或商务舱还有余位,可以要求免费升舱,成功的几率还是很大的。网上例子一搜一大把,国内国外航线都有。
重庆江北-上海虹桥,厦航,商务舱超售,免费升头等舱。

值机晚了,经济舱没座位了,被免费升至超级经济舱。

达美航空,五天吃住全免+9000刀现金。


还有咱们评论区的兄弟姐妹们,祝大家看完这篇文章后都能免费升舱



头等舱/商务舱如果超售,不想改签那就只能选择降舱,航司会退还差价的,有的航司还会赔钱或者赔机票。


有的航司比较坑,遇到不肯退还差价的,直接打12326中国民航服务质量监督电话投诉。

2、协商赔偿方案
如果航班确实没位置了,又不急着赶这趟航班走的话,可以跟航司协商一下赔偿方案。
赔偿没有统一的标准,一般是免费改签后续航班+一定金额赔偿(赔偿不一定有,但可以争取,建议要现金,而不是代金券/里程或者信用卡到账)。
如果改签的航班是第二天第三天甚至更长,那航司还应该承担此期间的食宿及往返机场的费用。

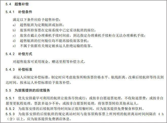
国内每家航司的赔偿标准不一样,国内国外航线也有不同,给大家整理了几家常坐的航司。
春秋的赔偿方案见下图,赔偿200元起步。

川航是赔偿300元起步,最高补偿该航班经济舱全票价的100%。

东航是赔偿现金+积分。

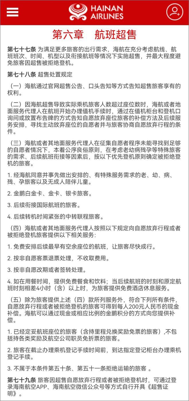
海航是赔偿200元现金,用餐时间会提供免费餐食,后续航班与原定航班相差4小时以上提供免费酒店休息服务。

南航,中国境内南航赔偿分当天航班成行于非当天航班成行,中国境内当天航班成行650元。

其他航司的赔偿方案大家可以去其官网查看。
总之不赶时间的话,这个赔偿结果还是比较让人满意的,毕竟如果赔偿金额高的话,也相当于免费坐趟飞机了。

3、要求登机
超售一般是先询问后值机的乘客是否可以改签,此时我们也是可以要求登机的。
如果航司跟乘客协商不成,航司会以赔偿条件去问前面值机的乘客是否愿意改签。如果没有人愿意,航司会继续提高赔付金额吸引人改签。如果实在没人愿意改签,才会拒绝某些旅客登机安排他们乘坐后续航班。

具体的优先保障乘机顺序可参考各航司说明。

总之,大家遇到了超售/降舱的情况也不用太紧张,合理协商赔偿方案即可。
如果遇到了文章开头这种人在国外、碰上机票超售、航司又不怎么搭理的情况,记得拨打大使馆电话寻求帮助。

