韩国4.5大战中国6.0
今天同时看到两条新闻,一条来自资本主义,一条来自社会主义,他们的共同点是都与工时有关。

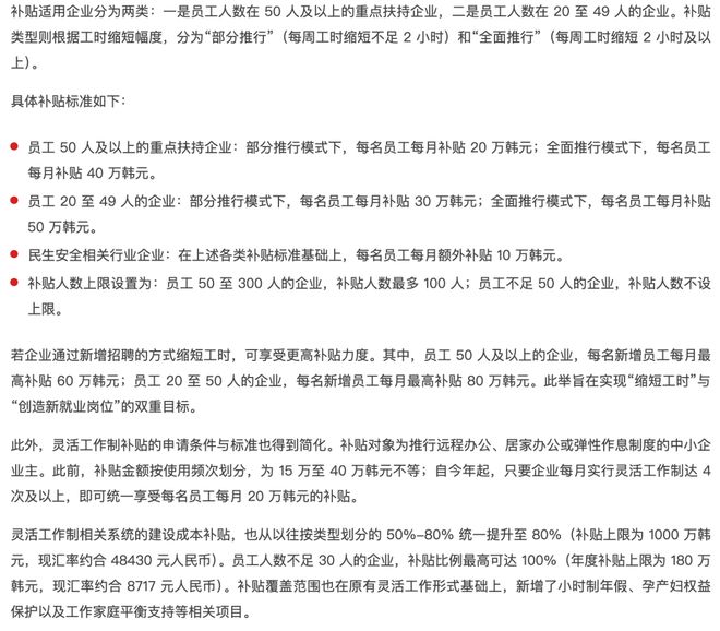
先看糖衣炮弹。韩国政府将从今年开始正式推行“每周 4.5 天工作制”,由于这是政府主导的,为了鼓励企业执行,政策规定企业若通过劳资协议缩短工时,每名员工每月最高可获 80 万韩元(约合 3874 元人民币)补贴;并且相关基础设施建设成本的补贴比例最高可达 80%。该计划将在今年开展试点后,逐步扩大实施范围。
申请该补贴的企业需满足的条件是通过劳资协商,在不降低员工薪资的前提下切实缩短工时——这句话记住,等下要考。
整个补贴周期为6个月,不排除后续延长,更具体的细则我截个图(来自IT之家)。

再看咱们这边。1月6日,经过多方证实,长城汽车双休调整正式落地,覆盖全体员工。
我在不同的报道中看到有8年的、有30年的员工,分别向媒体坦言:
每次从车间出来,看着城市灯火通明,却感觉与自己无关。回家洗个澡倒头就睡,第二天又要去上班。周末?那只是日历上的两个字而已。
其实长城汽车每年是有10天高温假的,落实双休后,这10天本着此消彼长能量守恒定律自然就某得了。不过厂里员工还是会算账,“高温假里有5天是抵扣年假的,实际就少了5天,换全年稳定双休太划算,终于能好好陪家人过周末了。”
对了,我要补充一句,今年是2026年,不说年份的新闻,很容易让人误会穿越。
对大多数打工人而言,双休肯定是梦寐以求的好事,但制造业有些特殊,他们的基本工资都很低,每月主要收益来自于加班。所以显而易见,长城员工还是有自己的担忧。
一方面,担忧这种休息流于表面,“表面上是双休,实际上手机24小时待命,微信随时回消息,这算哪门子休息?”
另一方面,担忧少了一天,少了收入,“我们车间不少同事,每月工资的30%左右来自加班费,如果全面双休,这部分收入就没了。”
还记得上面要考的那句话吗?在只强调双休的情况下,表面上中国6.0现在升级到5.0,可实际上还是打不过韩国的4.5。
你看各类报道,都认为这是魏总响应了国家要求治理无序内卷的要求做出的善举,实际上大背景是:
欧盟《反强迫劳动法案》2027 年底实施,要求出口欧盟产品全环节无每周超 40 小时加班(含自愿),倒逼企业规范工时。
而长城汽车正是一家出海企业,人在巴西的厂子里可是实打实双休加各种福利的。
考究完长城,我们再看看李在明为什么做出这样的决定。

早在去年竞选总统的时候,他就承诺过要在2025年由雇佣劳动部纳入制度性改革议程,目标修订《劳动基准法》下调法定工时至每周 36 小时。
要我说这人能处,在下面的时候承诺、上去了居然真做。

资料显示,韩国2022年年均工时1865小时,位列经合组织38个市场经济成员国倒数。
这个组织坏得很,成员国年均工时均值1719小时。我替各位算过了,约每周33.06小时。
咱们这边统计局的数据,年均工时是2490.8小时,合着每周47.9小时。
写到这里,我灵机一动,想给在明同志提供一个在暗的招:
韩国未必真得缩短工时,可以直接和其他成员一合计,把中国招进来不就得了嘛。
正所谓,当一个班上你不再是倒数的时候,焦点自然就不在你身上了。
最后,豆包在给我提供了中韩两国工时数据后,贴心的问我,

需要我补充一份 2022 年OECD主要成员国(美、日、德、法、英等)的年均工时与劳动生产率对比表,便于你直观参考吗?
我回了一句,呸!

